综合赛事华体会体育官方网站入选2024年工业大模型案例
2024-12-13 16:06:35
来源: 本站原创
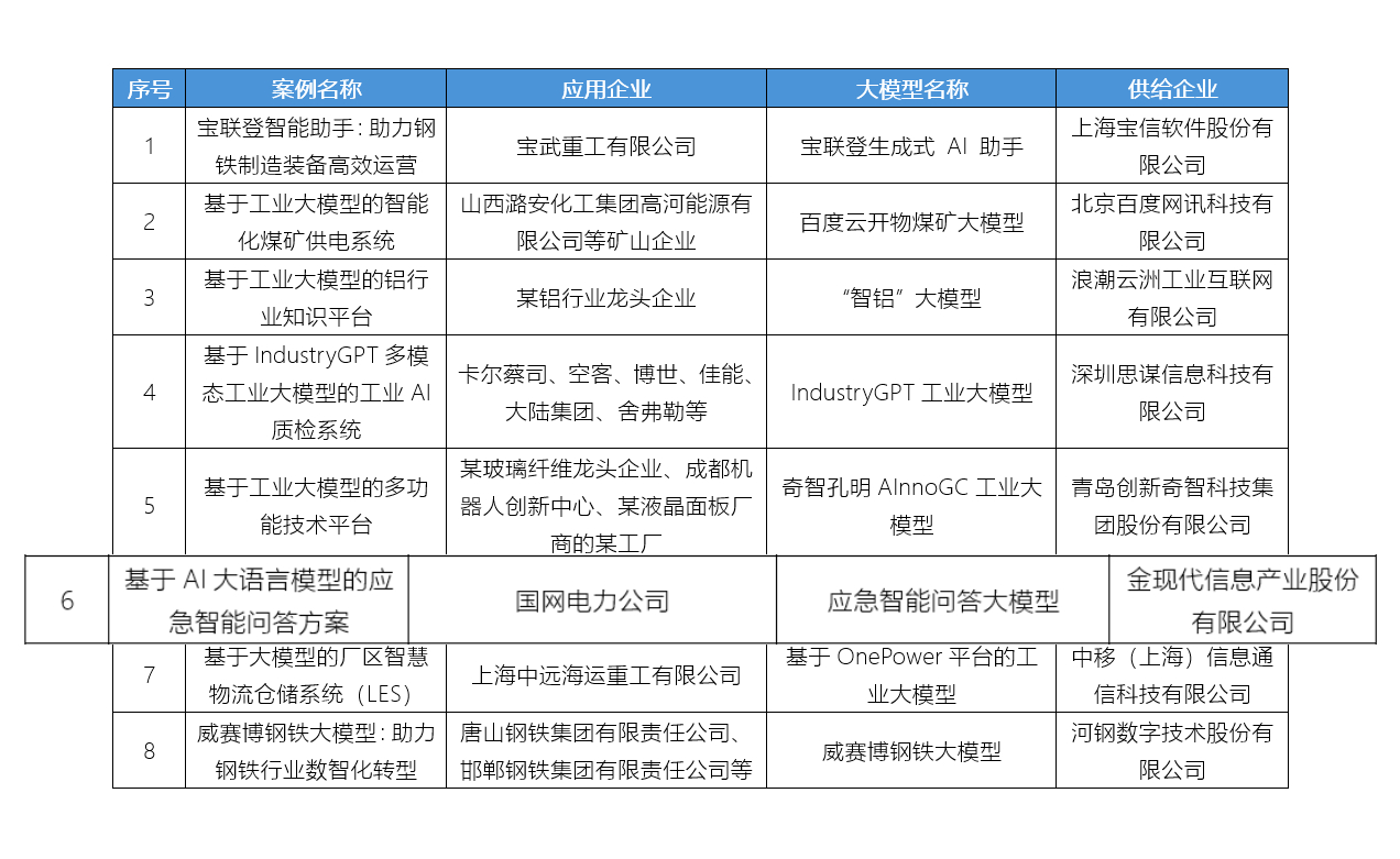
近日,工业互联网产业联盟公布“2024年工业大模型案例”名单。综合赛事华体会体育官方网站“基于AI大语言模型的应急智能问答方案”,从来自钢铁、汽车、电子信息、装备制造、石油石化、电力、建材等十余个行业申报的众多案例中脱颖而出,成为入选“2024年工业大模型案例”的8大案例之一。

工业互联网产业联盟是在工业和信息化部的指导下,由工业、信息通信业、互联网等领域百余家单位共同发起成立的。为推动构建人工智能等新一批增长引擎,加快核心技术攻关与成果转化,助力人工智能赋能新型工业化,联盟组织本次工业大模型案例评选活动。
综合赛事华体会体育官方网站“基于AI大语言模型的应急智能问答方案”,将大语言模型技术应用至企业应急管理系统,实现电力等领域应急管理的24小时“智能问诊”,对于企业工作人员在应急抢修过程中的行业规范要求、突发事件处理方案等问题,系统不仅能够快速给出答案,还可以显示答案来源,大幅提升应急响应效率。
当前阶段,人工智能正在重塑传统工业生产方式,推动生产效率和产品质量大幅提升,为工业领域高质量发展注入新动能。综合赛事华体会体育官方网站作为积极拥抱AI技术的数字化服务商,将持续推进大语言模型等AI技术研究与成果转化,为工业垂直领域的技术突破、产品创新和生产变革注入新质生产力。